50kw / 100kwh hibrid enerji saxlama sistemi

50kw / 100kwh hibrid enerji saxlama sistemi

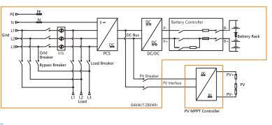
Hibrid Enerji Anbar sistemi günəş enerjisi istehsalını, enerji saxlamasını və bir inteqrasiya edilmiş həlldə şəbəkə qarşılıqlılığını birləşdirir. Hər iki şəbəkədəki rejimdə, həm də genişləndirmə şəbəkəsinə və şəbəkədəki rejimdə, inam və ya sabit şəbəkə girişi olmayan sahələrdə etibarlı ehtiyat gücünü təmin etməklə işləyə bilər.
Model:50kW/100kWh; 64kW/128kWh

Sorğu göndərin

Məhsul təsviri

Xüsusiyyət


1. Elektrik sıxlığı, yüksək inteqrasiya və yığcam ölçüsü asandır

quraşdırma;

2. Photovoltaic DC giriş və mppt nəzarətçilərini konfiqurasiya edir.

DC-birləşdirilmiş PV-es mikrogrid meydana gətirir;

3. Enerji saxlama batareyası bir DC / DC çeviricisi tərəfindən artırılmışdır,

sistemin DC avtobusun gərginliyini sabitləşdirmək;

4.4G və Wi-Fi onlayn ağıllı monitorinq, uzaqdan imkan verir

yoxlamalar və yerdəki tapşırıqları azaltmaq;

5. Avtomatlaşdırılmış əməliyyat və off-grid ilə tələb olunan yerləşdirmə

Pik kəsmə və vadinin doldurulması, dəstəkləmə zamanı keçid

Birdən çox olan BMS, PC və EMS sistemlərinə inteqrasiya olunmuş nəzarət

qorunmalar;

6. Grid-dən kənar bir fazalı yükləmə qabiliyyəti, maksimum tək olan

faza yükü 30 kVt;

7. Standart yük, elektrik şəbəkəsi, PV giriş dövrə açarları və

Bypass açarları, hamısı ilə inteqrasiya edilmiş sistem paylanmasını təşkil edir

Bir dizayn;

8. Daxili STS və Enerji İdarəetmə Sistemi, İlə

Çox güc arasında 20 millisaniyəlikdən az olan vaxtın keçməsi

mənbələr;

9.Supports 1 + 1 paralel əməliyyat.






Xüsusiyyətlər

Modellər ESTS50-100KW-400-A ESTS64-128KWH-400-A
DC batareya parametrləri Cücərti Lfp 280ah LFP 314AH
Paket tutumu və konfiqurasiya 14.336kw / 1p16s 16.077kw / 1p16s
Batareya tutumu və paket miqdarı 100kwh / 7, isteğe bağlı 115k / səhifə / 8 128KWH / 8, isteğe bağlı 112KW / 7
Batareya gərginliyi aralığı 314v ~ 403v 359v ~ 461v
Reytinq / Boşalma C-Rate & Cari 0.5c, 140a 0.5c, 157a
Velosiped indeksi 8000cls (0.5p, 25 ± 2 ℃, @ 70% soh)
Temperaturun izləmə nöqtələri 56 64
DC Modul Parametrləri Aşağı gərginlikli yan gərginlik diapazonu 150 ~ 1000v
Aşağı gərginlikli tərəfdə minimum gərginlik forfull gücü 340V
Reytinqli cərəyan 160a 180a
Qiymətləndirilmiş Güc 50 kVt 64 kVt
DC tərəfi pv parametrləri
(Mppt çıxışı tərəfi)
Maksimum giriş gücü 100 kVt
Maksimum giriş cərəyanı 160a
Gərginlik diapazonu / Sistem Avtobusu Gərginliyi 650v ~ 800v
Giriş açarı 250A / 1000VDC / 2P, qoşula bilən bir fotovoltaik mppt nəzarətçisinə uyğundur (250a / 1000Vdc / 2P, tək mpptinputu dəstəkləyir)
Şəbaməli
Ac tərəfi parametrləri
AC qiymətləndirilmiş güc 50 kVt 64 kVt
Maksimum güc 55 kVt 70.4 kVt
Reytinqli cərəyan 75a 96a
Thdi <3%
DC komponenti <0.5% lpn
Grid tipli 3w + n + n + pe
Gərginlik 360Vac ~ 440Vac
Tezlik diapazonu 45 ~ 55hz / 55 ~ 65hz
Güc faktoru -1 ~ 1
Adan
parametrlər
Qiymətləndirilmiş Çıxış gücü 50kw 64kw
Maksimum tək fazalı çıxış gücü 30 kVt
Qiymətləndirilmiş çıxış gərginliyi 400v
Qiymətləndirilmiş çıxış tezliyi 50 / 60hz
Thdu <3%
Yük yükləmə qabiliyyəti 110% 10 dəqiqə
Grid-Islanding Transfer
Sürüşmə konfiqurasiyası
Baxım Bypass keçid 125a / 400Vac
Yükləmə açarı 125a / 400Vac
Şablon açarı 250a / 400Vac
STS 152a / 100 kVt
Keçid vaxtı <20ms
Sistem parametrləri Maksimum sistem səmərəliliyi ≥90%
Soyutma konsepsiyası Smart Hava soyutma
İşləmə temperaturu -30 ~ 55 ℃ -30 ~ 55 ℃ (40 ° C-dən yuxarı))
Nisbi rütubət 0 ilə 95% RH, kondensasiya edilmir
Ölçülər (l * d * h) 1050 × 1050 × 2050mm
Ağırlıq 1350 kq
İpgrade IP54 IP54 (tam maşın)
Səs-küy <70db
Şəbəkəli əlaqə növü 4G / WiFi / TCP / IP4G / WiFi / Ethernet TCP / IP
Yanğından mühafizə Aerozol
Ekranlı ekran Lcd


Qaynar Teqlər: Hibrid Enerji Saxlama Sistemi
Sorğu göndərin
Sorğunuzu aşağıdakı formada verməkdən çekinmeyin. 24 saat ərzində sizə cavab verəcəyik.
X
Biz sizə daha yaxşı baxış təcrübəsi təklif etmək, sayt trafikini təhlil etmək və məzmunu fərdiləşdirmək üçün kukilərdən istifadə edirik. Bu saytdan istifadə etməklə siz kukilərdən istifadəmizlə razılaşırsınız. Məxfilik Siyasəti