2570KWH-ni konteynerləşdirilmiş batareya enerji saxlama sistemi

2570KWH-ni konteynerləşdirilmiş batareya enerji saxlama sistemi

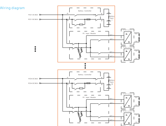
Bir konteynerli batareya enerji saxlama sistemi, batareya modullarını, enerji idarəetmə sistemi, bir batareya idarəetmə sistemi (BMS), bir termal idarəetmə sistemi, yanğından mühafizə sistemi olan bir termal idarəetmə sistemi və yüksək və aşağı gərginlikli paylama konteynerində yüksək və aşağı gərginlikli paylama vahidlərini özündə cəmləşdirən vahid bir həlldir. Sistem standartlaşdırma, modul dizayn, asan nəqliyyat və sürətli quraşdırma kimi üstünlüklərə üstünlük verir. Bərpa olunan enerji şəbəkəsi inteqrasiyası, pik təraş və vadinin doldurulması, mikrogridlər, təcili enerji təchizatı və sənaye və ticarət parkları üçün güc optimallaşdırmasında geniş istifadə olunur.
Model:2570kWh

Sorğu göndərin

Məhsul təsviri

Məhsul xüsusiyyətləri

1.İstehlavi kondisioner hava soyutma soyutma, zərif sabit

Temperatur nəzarət menecmenti, kiçik temperatur fərqi

Elektrik nüvəsi, uzun ömür;

2.PPT dəstinə uyğun olan 2.fotovoltaik DC birləşmə girişi

Nəzarətçi, elektrik enerjisi çevrilməsinin yüksək səmərəliliyi.

3.Pack Səviyyə + Bütün qutu yanğınsöndürmə döyüşü, perfluorohexanone sürətli yanğın

söndürmə, yüksək təhlükəsizlik və etibarlılıq;

4, 28t-dən az olan modul əvvəlcədən quraşdırma dizaynı birbaşa ola bilər

Bütün qutu inivers daşınması, paketi parçalamağa ehtiyac yoxdur

Nəqliyyat, saytda batareya quraşdırılması işləmir.


1.İstehlavi kondisioner hava soyutma soyutma, zərif sabit

Temperatur nəzarət menecmenti, kiçik temperatur fərqi

Elektrik nüvəsi, uzun ömür;

2.PPT dəstinə uyğun olan 2.fotovoltaik DC birləşmə girişi

Nəzarətçi, elektrik enerjisi çevrilməsinin yüksək səmərəliliyi.

3.Pack Səviyyə + Bütün qutu yanğınsöndürmə döyüşü, perfluorohexanone sürətli yanğın

söndürmə, yüksək təhlükəsizlik və etibarlılıq;

4, 28t-dən az olan modul əvvəlcədən quraşdırma dizaynı birbaşa ola bilər

Bütün qutu inivers daşınması, paketi parçalamağa ehtiyac yoxdur

Nəqliyyat, saytda batareya quraşdırılması işləmir.





Təsiri



Model E2570-400-A

Batareya dc tərəfi
parametrlər
Cücərti LFP 314AH
Tutum və konfiqurasiya 16.077kw / 1p16s
Tutum və sayı 2570KWH / 10x16
Şarj / axıdılması nisbəti ≤0.5c
Axarlığı dərinliyi 95% DOD
Dövrlərin sayı 8000cls (0.5p, 25 ± 2 ℃, @ 70% SOH)
Temperatur sensorlarının sayı 1280

İnverter DC tərəfi
parametrlər
Reytinqli cərəyan 157AX10
Qiymətləndirilmiş Güc 1285 kVt

Pv dc yan parametrləri
Giriş sxemlərinin sayı 20 yol (isteğe bağlı 2 pv mppt nəzarətçiləri)
Reytinqli cərəyan 168ax20way
Qiymətləndirilmiş Güc 120kwx20way

Sistem parametrləri
Gərginlik 716.8v ~ 921.6v
Qiymətləndirilmiş gərginlik 819.2V
İşləmə temperaturu -30 ~ 55 ℃ (40 ° C-dən yuxarı))
Nisbi rütubət 0 ~ 95% RH, kondensasiya
Ölçülər (W * d * h) 6058 × 2438 × 2896mm
Ağırlıq <26t
İpgrade IP54 (tam maşın)
Səs-küy <70db
Soyutma konsepsiyası Məcburi hava soyuducu



Qaynar Teqlər: 2570 kilometr Konteynerləşdirilmiş batareya Enerji saxlama sistemi
Sorğu göndərin
Sorğunuzu aşağıdakı formada verməkdən çekinmeyin. 24 saat ərzində sizə cavab verəcəyik.
X
Biz sizə daha yaxşı baxış təcrübəsi təklif etmək, sayt trafikini təhlil etmək və məzmunu fərdiləşdirmək üçün kukilərdən istifadə edirik. Bu saytdan istifadə etməklə siz kukilərdən istifadəmizlə razılaşırsınız. Məxfilik Siyasəti