English
Español
Português
русский
Français
日本語
Deutsch
tiếng Việt
Italiano
Nederlands
ภาษาไทย
Polski
한국어
Svenska
magyar
Malay
বাংলা ভাষার
Dansk
Suomi
हिन्दी
Pilipino
Türkçe
Gaeilge
العربية
Indonesia
Norsk
تمل
český
ελληνικά
український
Javanese
فارسی
தமிழ்
తెలుగు
नेपाली
Burmese
български
ລາວ
Latine
Қазақша
Euskal
Azərbaycan
Slovenský jazyk
Македонски
Lietuvos
Eesti Keel
Română
Slovenski
मराठी
Srpski језик
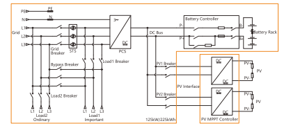
Məhsul xüsusiyyətləri
1.Hər bir güc sıxlığı, yüksək inteqrasiya və yığcam ölçüsü
Asan quraşdırma ilə;
2. Fotovoltaik DC giriş və mputt konfiqurasiya edir
DC-birləşdirilmiş PV-es mikrogrid meydana gətirən nəzarətçilər;
3.4G və Wi-Fi onlayn ağıllı monitorinqi, imkan verir
uzaqdan yoxlamalar və təlimatda təlimatların azaldılması;
4. Avtomatlaşdırılmış əməliyyatla 4.on tələbi yerləşdirmə
və pik kəsmə və dərə zamanı kənarda söndürmə
BMS, PC-lərə və inteqrasiya edilmiş idarəetməni dəstəkləmək, dəstəkləmək
Çox müdafiə ilə EMS sistemləri;
5.Sifariş standart yük, elektrik şəbəkəsi, pv giriş dövrə
Breakers və bypass açarları, inteqrasiya edilmiş formalaşır
Hamısı bir dizaynla sistem paylanması;
6. Daxili bir St və Enerji İdarəçiliyi
sistem, 20 millisaniyadan az olan vaxt keçməsi ilə
bir çox güc mənbəyi arasında;
7.Supports 1 + 1 paralel əməliyyat.

|
Xüsusiyyətlər |
|||
| Modellər | ESTS100-200KWH-400-A | ESTS125-225KWH-400-A | |
|
DC batareya parametrləri |
Cücərti | Lfp 280ah | LFP 314AH |
| Paket tutumu və konfiqurasiya | 14.336kw / 1p16s | 16.077kw / 1p16s | |
| Batareya tutumu və paket miqdarı | 200 kwh / 14 | 225kwh / 14 | |
| Batareya gərginliyi aralığı | 627v ~ 806V | ||
| Reytinq / Boşalma C-Rate & Cari | 0.5c, 140a | 0.5c, 157a | |
| Velosiped indeksi | 8000cls (0.5p, 25 ± 2 ℃, @ 70% SOH) | ||
| Temperaturun izləmə nöqtələri | 112 | ||
|
DC tərəfi pv parametrləri (Mppt çıxışı tərəfi) |
Maksimum giriş gücü | 200 kVt | |
| Maksimum giriş cərəyanı | 320a | ||
| Gərginlik diapazonu / Sistem Avtobusu Gərginliyi | 650v ~ 800v | ||
| Giriş açarı | 2pcs 250a / 1000Vdc / 2p, 2P / 250A / 1000VDC / 2P, 2 pvmppt nəzarət cihazına uyğundur |
||
|
Grid-Cooned PCS Ac tərəfi parametrləri |
AC qiymətləndirilmiş güc | 100 kVt | 125 kVt |
| Maksimum güc | 110 kVt | 137.5 kVt | |
| Reytinqli cərəyan | 152a | 190a | |
| Thdi | <3% | ||
| DC komponenti | <0.5% lpn | ||
| Grid tipli | 3w + n + n + pe | ||
| Gərginlik | 360Vac ~ 440Vac | ||
| Tezlik diapazonu | 45 ~ 55hz / 55 ~ 65hz | ||
| Güc faktoru | -1 ~ 1 | ||
|
Adaned kompüterlər Ac tərəfi parametrləri |
Qiymətləndirilmiş Çıxış gücü | 100 kVt | 125 kVt |
| Maksimum tək fazalı çıxış gücü | 60 kVt | ||
| Qiymətləndirilmiş çıxış gərginliyi | 400v | ||
| Qiymətləndirilmiş çıxış tezliyi | 50 / 60hz | ||
| Thdu | <3% | ||
| Yük yükləmə qabiliyyəti | 110% 10 dəqiqə | ||
|
Grid-Islanding Transfer Sürüşmə konfiqurasiyası |
Baxım Bypass keçid | 250a / 400Vac | |
| Yükləmə açarı | 250a / 400Vac | ||
| Şablon açarı | 400a / 400Vac | ||
| STS | 305a / 200kw | ||
| Keçid vaxtı | <20ms | ||
|
Sistem parametrləri |
Maksimum sistem səmərəliliyi | ≥90% | |
| İşləmə temperaturu | -30 ~ 55 ℃ -30 ~ 55 ℃ (40 ° C-dən yuxarı)) | ||
| Nisbi rütubət | 0 ~ 95% RH, kondensasiya | ||
| Ölçülər (l * d * h) | 1600 × 1050 × 2050mm | ||
| Ağırlıq | 2300 kq | ||
| İpgrade | IP54 IP54 (tam maşın) | ||
| Səs-küy | <70db | ||
| Şəbəkəli əlaqə növü | 4G / WiFi / 4G / WiFi / EtherLink | ||
| Yanğından mühafizə | Aerozol | ||
| Ekran lcd ekran | |||